תיקון חדש בחוק! אפשר להגיע לשומה מוסכמת עם העיריה ולשלם פחות היטל השבחה

גלעד המאירי

כלכלן, משפטן ושמאי מקרקעין

קישור לרישום למועדון המקצוענים

בשורה משמעותית וחשובה לכל בעלי הנכסים: תיקון 157 לחוק התכנון והבניה – שומה מוסכמת, נכנס לתוקפו ביום 7 בנובמבר 2024, ומהווה רפורמה מהותית בהליכי השגה על היטלי השבחה.

תיקון זה מייצג שינוי גישה, תוך הצעת מסלול יעיל ונוח יותר המאפשר הפחתת עלויות וזמן עבור בעלי נכסים.

בהתאם להוראות התוספת השלישית לחוק התכנון והבניה, בעל נכס עשוי להתחייב בתשלום היטל השבחה כאשר הוא מוכר או בונה נכס.
עד כה, הליכי ההשגה על היטלי השבחה כללו פרוצדורה מורכבת שדרשה מינוי שמאי מכריע ולעיתים אף פנייה לוועדת ערר, דבר שהוביל להוצאות משמעותיות ולזמן ממושך. אמנם לרוב ההשקעה בהליכי ערעור השתלמה מאוד והצדיקה את המאמץ וההוצאות, אולי עדיין מדובר בפרוצדורה יקרה.

תיקון 157 משנה את המצב ומעגן אפשרות חדשה לניהול משא ומתן ישיר מול הרשות המקומית, במטרה להגיע לשומה מוסכמת.

לפי התיקון, ניתן לערער על שומת היטל ההשבחה באמצעות הגשת שומה נגדית שנערכה על ידי שמאי מקרקעין מטעם הנישום. אולם, מסלול זה פתוח רק לשומות שהסכום הכולל שלהן אינו עולה על 90,000 ש”ח.

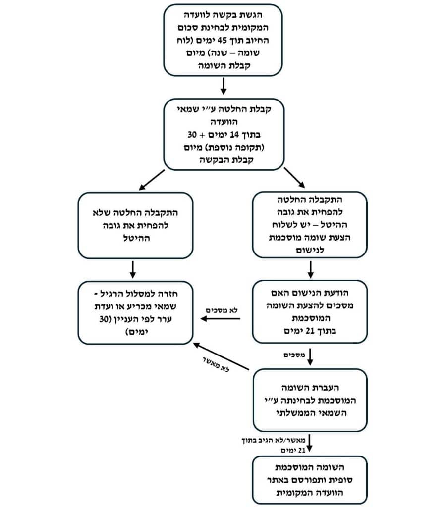
הינה תרשים המתאר את הפרוצדורה הנדרשת:

 

עפ”י החוק יש להגיש את הבקשה לשומה מוסכמת תוך 45 ימים במקרים של שומה רגילה, או תוך שנה במקרים של לוח שומה.

לאחר הגשת הבקשה, לשמאי הוועדה המקומית מוקצים 14 ימים לקבלת החלטה ראשונית, עם אפשרות להארכה של 30 ימים נוספים לניהול משא ומתן נוסף.

ומה עושים אם שומת היטל ההשבחה גבוהה מ- 90,000 ₪?

לכאורה, אין ברירה וצריך לערער במסלול הרגיל (שמאי מכריע / ועדת ערר), אבל תתכנה סיטואציות שניתן יהיה לפרש בצורה יצירתית ולרתום אליהן את המסלול החדש.

למשל, במקרים של נכס בבעלות משותפת, בהחלט ניתן לפרש כי כל אחד מהבעלים מהווה מקרה בפני עצמו כך שניתן לפצל את היטל ההשבחה לפי מספר הבעלים.

לדוגמה, כאשר נכס נמצא בבעלות שלושה שותפים והשומה הכוללת היא 200,000 ש”ח, ניתן מראש לפנות להזמנת 3 שומות נפרדות, עבור כל אחד מהבעלים וכך כל אחד יקבל דרישת תשלום היטל בסכום הנמוך מ-90,000 ₪ ויוכל לפנות למסלול של “שומה מוסכמת” (ואם לא יגיעו להסכמה, אין מניעה לאחד את כולם חזרה להליך משותף אצל אותו שמאי מכריע/ערר).

פרשנות יצירתית כזו תאפשר לנצל את המסלול של שומה מוסכמת ולהתמודד ביעילות עם מגבלת הסכום ולא מן הנמנע כי גם הועדות המקומיות עצמן ישאפו למצב כזה. יש לזכור כי עלות ניהול הליכי הערעור נופלת גם על כתפי הועדה המקומית והיא נאלצת להשתתף במחצית מעלות השמאי המכריע ולשלם גם שכ”ט לשמאים המייצגים אותה בהליך.

הדבר מדגיש את הצורך בגמישות מחשבתית וחדשנות בהפעלת ההליך החדש.

עוד נציין, כי את ההסכמה בין הועדה לבעלים צריך לאשר השמאי הממשלתי הראשי תוך 21 ימים. ואם אינו משיב בתוך הזמן שהוקצב לו? השומה המוסכמת מאושרת באופן אוטומטי ונחשבת כאילו אושרה על ידו.
מנגנון זה יעיל במיוחד, שכן הוא מאפשר לצדדים להתקדם במהירות ללא תלות במענה המדינה. בכך, מספק התיקון מענה מובנה ללחץ האפשרי על משרדי השמאי הממשלתי. מנגנון דומה ניתן למצוא גם בתחומים אחרים, כמו בעניין ארנונה, שבהשגות למנהל הארנונה קיימת הוראה לפיה אם לא ניתנה תשובה תוך 60 ימים, ההשגה מתקבלת באופן אוטומטי.

עם זאת, יודגש כי פנייה להליך של שומה מוסכמת אינה מהווה ויתור על הזכות לפנות להליך המסורתי. אם המשא ומתן עם הרשות המקומית לא יוביל להסכמה מספקת, או אם השמאי הממשלתי הראשי לא יאשר את השומה, ניתן לחזור להליך הרגיל תוך 30 ימים.

תיקון 157 הוא כלי משמעותי וחדשני המייעל את התמודדות בעלי הנכסים עם דרישות היטל השבחה, תוך מתן אפשרות לחיסכון משמעותי בזמן ובעלויות.

אנו תקווה כי בעתיד יתפתח מנגנון זה גם למקרים של היטלים גבוהים יותר מ- 90,000 ₪.

מנגנון ההסכמות בכל תחומי המשפט ובתחומי המס בפרט הינו דבר מקובל מזה עשרות שנים: במס שבח, בארנונה ועוד.

ככול הנראה, מתוך כלל סוגי המיסים בישראל, רק בהיטל השבחה לא ניתן היה להגיע להסכמות עד כה. יתכן שיצירת מנגנון מסודר כפי שהוגדר עתה, ביחד עם מנגנון בקרה מטעם השמאי הממשלתי (ויתכן שראוי לשקול בעתיד מנגנון בקרה ע”י שמאי מכריע בסוג של “דיון קדם”) יוביל את המחוקק להבנה כי ניתן לזרז ולייעל את הליכי קביעת ההיטלים והערעור בצורה מהותית וזאת מבלי לפגום בשקיפות ואמינות השומות.

לשיחת ייעוץ והכוונה ראשונית ללא עלות מלאו את הפרטים ונחזור אליכם:

אהבתם את המאמר? שתפו אותו עם חברים וקולגות, הם יודו לכם

שיתוף בפייסבוק
שיתוף במייל
שיתוף בוואסטאפ
הדפסה

מאמרים נוספים שעשויים לעניין אותך

חבילת המקצוענים - ת׳כלס

כל מה שאתם באמת צריכים לדעת כדי להרוויח הרבה כסף ולשלם פחות מיסים

ארזנו לכם את חבילת הידע המלאה בצורה הכי נוחה והכי משתלמת!
כל הנושאים החשובים, כל סוגי המדיה, בכל דרך שתרצו ובכל זמן.

Call Now Button